Toggle navigation
登入
關於學校
教學特色
師資陣容
環繞影像
校園生活
作息表
餐點表
餐點介紹
學校行事曆
校園訊息
活動訊息
招生訊息
線上報名
活動訊息
回列表
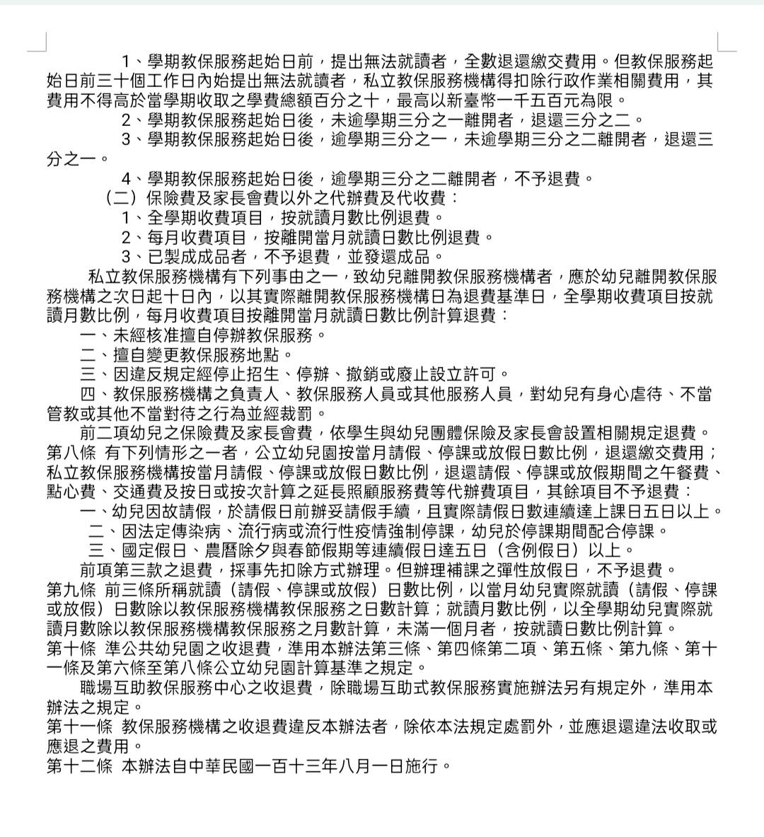
114學年度第二學期教保服務機構收退費辦法公告
2025/12/30
回列表
×